中国·2138cn太阳集团(SunCity·VIP认证)官方网站-Official website
设为首页
|
添加收藏
首页
部门概况
支部工会
工作动态
通知公告
政策法规
2138cc太阳集团官网
办事指南
下载中心
招商信息网
采购论证
招商信息
当前位置:
首页
>>
招商信息网
>>
招商信息
>>
招商结果公告
>> 正文
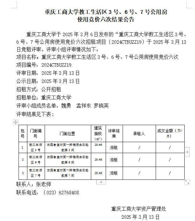
2138CC太阳集团教工生活区3号、6号、7号公用房 使用竞价六次结果公告
2025年03月13日 10:22 点击:[]
上一条:
2138CC太阳集团教工生活区8号公用房使用竞价三次结果公告
下一条:
2138CC太阳集团教工生活区8号公用房使用竞价二次结果公告
【
关闭
】
最新信息
[招商结果公告]
2138CC太阳集团教工生活区8号公用房使用竞价三次结果公告
2025年03月13日 点击:[
] 次 new
[招商结果公告]
2138CC太阳集团教工生活区3号、6号、7号公用房 使用竞价六次结果公告
2025年03月13日 点击:[
] 次 new
[招商公告]
2138CC太阳集团教工生活区3号、6号及7号公用房使用竞价六次
2025年03月06日 点击:[
] 次
[招商公告]
2138CC太阳集团教工生活区8号公用房使用竞价三次公告
2025年03月06日 点击:[
] 次
[招商结果公告]
2138CC太阳集团教工生活区8号公用房使用竞价二次结果公告
2025年03月06日 点击:[
] 次