中国·2138cn太阳集团(SunCity·VIP认证)官方网站-Official website
设为首页
|
添加收藏
首页
部门概况
支部工会
工作动态
通知公告
政策法规
2138cc太阳集团官网
办事指南
下载中心
招商信息网
采购论证
招商信息
当前位置:
首页
>>
招商信息网
>>
招商信息
>>
招商结果公告
>> 正文
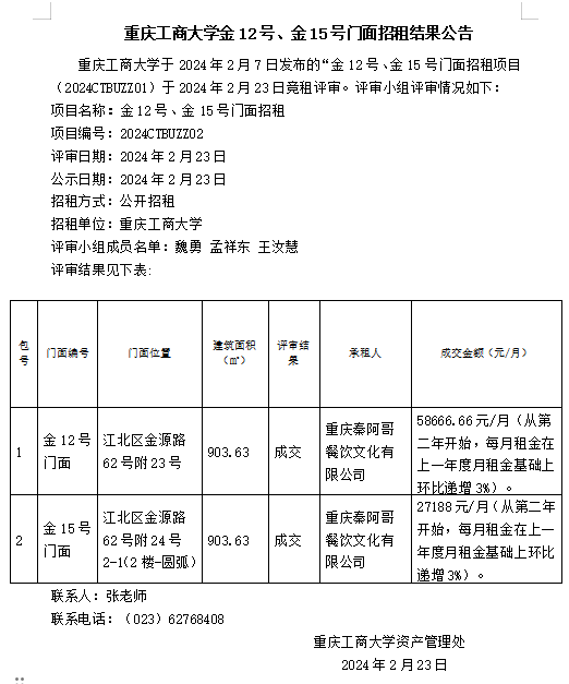
2138CC太阳集团金12号、金15号门面招租结果公告
2024年02月23日 11:20 点击:[]
上一条:
2138CC太阳集团金4号、金5号、金11号门面招租结果公告
下一条:
实践大楼3号-C门面招租(四次)结果公告
【
关闭
】
最新信息
[下载中心]
职工提取住房公积金须知
2021年05月24日 点击:[
] 次
[下载中心]
2138CC太阳集团货物类服务类采购项目验收表(2020年5月新版)
2020年05月15日 点击:[
] 次
[招商结果公告]
2138CC太阳集团金4号、金5号、金11号门面招租结果公告
2024年02月23日 点击:[
] 次 new
[招商结果公告]
2138CC太阳集团金12号、金15号门面招租结果公告
2024年02月23日 点击:[
] 次 new
[招商公告]
兰3号、兰9号公用房使用竞价
2024年02月18日 点击:[
] 次