中国·2138cn太阳集团(SunCity·VIP认证)官方网站-Official website
设为首页
|
添加收藏
首页
部门概况
支部工会
工作动态
通知公告
政策法规
2138cc太阳集团官网
办事指南
下载中心
招商信息网
采购论证
招商信息
当前位置:
首页
>>
招商信息网
>>
招商信息
>>
招商结果公告
>> 正文
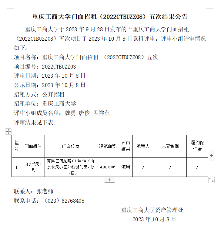
2138CC太阳集团门面招租(2022CTBUZZ08)五次结果公告
2023年10月08日 15:43 点击:[]
上一条:
2138CC太阳集团门面招租(2022CTBUZZ08)六次结果公告
下一条:
2138CC太阳集团公用房使用竞价(2023CTBUZZ04)八次结果公告
【
关闭
】
最新信息
[下载中心]
职工提取住房公积金须知
2021年05月24日 点击:[
] 次
[下载中心]
提取住房公积金支付房屋租赁费用申请表
2021年05月24日 点击:[
] 次
[下载中心]
住房公积金批量提取个人申请表(新版)
2021年05月24日 点击:[
] 次
[下载中心]
2138CC太阳集团货物类服务类采购项目验收表(2020年5月新版)
2020年05月15日 点击:[
] 次
[招商结果公告]
2138CC太阳集团门面招租(2022CTBUZZ03)十次结果公告
2023年10月18日 点击:[
] 次 new